bti体育

学校首页
bti体育·(中国)官方网站 - APP下载门户 bti体育·(中国)官方网站 - APP下载华小AI bti体育·(中国)官方网站 - APP下载webVPN bti体育·(中国)官方网站 - APP下载邮箱
bti体育·(中国)官方网站 - APP下载 bti体育·(中国)官方网站 - APP下载
目今您的位置: : 首页 > 通知通告 > 正文

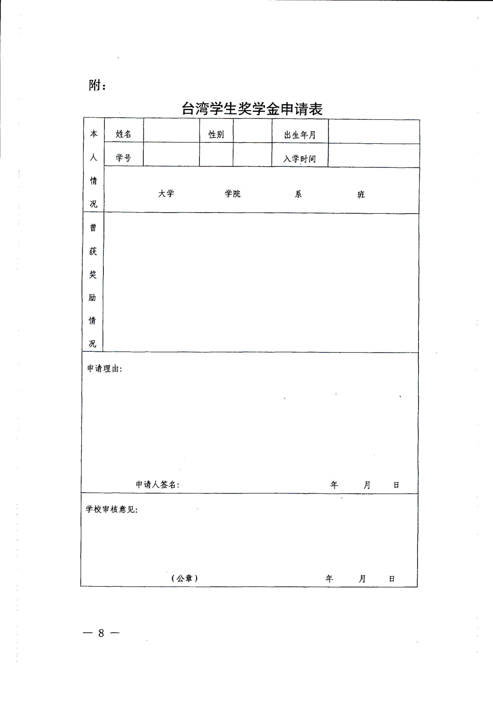
广东省教育厅办公室关于开展 2021年度台湾学生、港澳及华侨学生奖学金评审事情的通知

宣布日期: :2021-11-19

31yqel9dnu 

3uaxmtjdnx

3yfpm61do0

3d0ia5xdo3

3f90hnddo5

1e46w5odo9

3la6tuqdoc

30p8ijcdof

3oeuwhrdoi

3l85mwtdrz

39kjc1fds2

3qskyunds3

3vjuu9qds6

34v9iyfds9

3o6hnzbdsc

3tcpsmddse

3nftcghdsg

3x25vardsh

3yadbpqdsj

3vzeu38dul

3xg3d0gdum

3hztiegdup

3sw3qdbdus

3sh5f4kduu

3o99ulfdux

3lgb7hrduz

3vwkqamdv0

3xzf3imdv1

3wquxxfdv3

3zok3sudw9

34317qidwa

3w3di9adwc

34smt5cdwd

3fyhqo8dwg

3k4u662dwh

3yn0y3a25n

3m7glf425o

 

热线电话: :400-8686-818

广州校区: :广东省广州市增城区荔湖街华商路1号

邮政编码: :511300

肇庆校区: :广东省肇庆市四会市东城街道黄岗社区工业大道1号

邮政编码: :526200

ICP备案号: :粤ICP备17051289号

DC0A46FC5B15B3363FFA78CF6C7_C267B386_4B38粤公网安备 44011802000240号 E6D9D2D473468523954E04B5A9C_0A3DA749_2763

  • bti体育·(中国)官方网站 - APP下载

    官方公众号

  • bti体育·(中国)官方网站 - APP下载

    招生办

  • bti体育·(中国)官方网站 - APP下载

    华小AI

【网站地图】