Ø¥ÔØãåÓêèη磬н»ðÏà´«£»£»£»Ø¥ÔØíÆí·ܽø£¬ÌÒÀîÂúÔ°¡£¡£¡£¡£
×ÔУÇìÒ»ºÅͨ¸æ¡¢¡¢¡¢¶þºÅͨ¸æÐû²¼ÒÔÀ´£¬btiÌåÓý¶þÊ®ÖÜÄêУÇì¸÷Ïî×¼±¸ÊÂÇé»ñµÃÁËÈ«ÌåʦÉúÔ±¹¤¡¢¡¢¡¢º£ÄÚÍâУÓѺÍÉç»á¸÷½çÈËÊ¿µÄÈÈÇйØ×¢ºÍ´óÁ¦Ö§³Ö¡£¡£¡£¡£Ã¿Ò»·Ý½¨Òé¡¢¡¢¡¢Ã¿Ò»·Ý×£¸£¡£¡£¡¢¡¢¡¢Ã¿Ò»·Ý¼ÓÈ룬¶¼Äý¾Û×ŶÔѧУµÄÉîÇéºñÒê¡£¡£¡£¡£ÔÚ´Ë£¬ÎÒÃǽ÷ÏòËùÓÐÌåÌùÖ§³ÖѧУ¿ªÕ¹µÄÅóÙÃÇÖÂÒÔ×îÕæÖ¿µÄ¾´ÒâºÍ×îÖÔÐĵÄлл£¡£¡£¡
½ñÄê12ÔÂ26ÈÕ£¬ÈÃÎÒÃÇÏà¾ÛÓÚ¹ãÖÝÔö³Ç£¬Ïв½ÔÚÊìϤµÄУ԰£¬ÖØÊ°Çà´ºÓ°Ï󣬹²ÐðʦÉúÓÑÒ꣬³©ÁÄͬÑâȤÊ¡£¡£¡£¡£Í¬Ê±£¬Ò²ÆÚ´ýÄúÄÜÓëÎÒÃÇһͬ»ØÊ×ѧУ¶þÊ®ÄêµÄ¿ªÕ¹Àú³Ì£¬ÎªÑ§Ð£Î´À´µÄ¸ßÖÊÁ¿¿ªÕ¹½¨ÑÔÏײߣ¬Ð¯ÊÖ¹²»æ»ªÉÌÐÂÀ¶Í¼¡£¡£¡£¡£
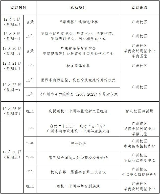
ÏÖ½«Ð£Çìʱ´úÖ÷Òª»î¶¯°²ÅÅÐû²¼ÈçÏ£º£º£º

ÔÚ´Ë£¬ÎÒÃÇÂú»³ÈȳÀÔÙ´ÎÔ¼Çë¸÷¼¶Ïòµ¼¡¢¡¢¡¢Éç»á¸÷½çÓѺÃÈËÊ¿¡¢¡¢¡¢º£ÄÚÍâУÓѲ¦ÈßݰÁÙ£¬ÓëÎÒÃǹ²Òä°ìѧ³õÐÄ¡¢¡¢¡¢¹²ÐðÉîÖ¿ÓÑÒê¡¢¡¢¡¢¹²»æ¿ªÕ¹À¶Í¼¡£¡£¡£¡£
ÌØ´Ëͨ¸æ£¬¾´ÆíÖÜÖª¡£¡£¡£¡£
btiÌåÓý
2025Äê11ÔÂ28ÈÕ