½Ìѧ¿ÆÑÐ
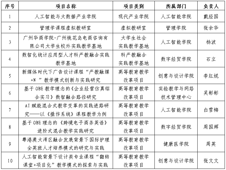
¿ËÈÕ£¬¹ã¶«Ê¡½ÌÓýÌüÐû²¼¡¶¹ØÓÚÐû²¼2024Äê¶È¹ã¶«Ê¡±¾¿Æ¸ßУ½ÌѧÖÊÁ¿Óë½Ìѧˢй¤³Ì½¨ÉèÏîÄ¿Á¢ÏîÃûµ¥µÄ֪ͨ¡·£¨ÔÁ½Ì¸ßº¯¡²2024¡³30ºÅ£©£¬btiÌåÓýÉ걨µÄ10¸öÏîÄ¿»ñÅúÁ¢ÏÁ¢ÏîÂÊ´ï100%¡£¡£¡£¡£ÆäÖУ¬°üÀ¨ÏÖ´ú¹¤ÒµÑ§Ôº½¨Éè1Ïî¡¢ÐéÄâ½ÌÑÐÊÒ1Ïî¡¢´óѧÉúÉç»áʵ¼ù½Ìѧ»ùµØ1Ïî¡¢¿Æ²ú½ÌÈÚºÏʵ¼ù½Ìѧ»ùµØ1Ïî¡¢¸ßµÈ½ÌÓý½ÌѧˢÐÂÏîÄ¿6Ïî¡£¡£¡£¡£

Ê¡¼¶ÖÊÁ¿¹¤³ÌÏîÄ¿µÄÁ¢Ïî¹ØºõѧУµÄ½Ìѧ½¨ÉèÓëˢУ¬ÊÇѧУÅàÓý¸ßÖÊÁ¿½ÌÓý½ÌѧЧ¹ûµÄ»ù´¡¡£¡£¡£¡£±¾´ÎÊ¡¼¶ÖÊÁ¿¹¤³ÌÏîÄ¿µÄÁ¢Ï³ä·ÖÌåÏÖÁËѧУÔÚÉ½ÌÓý½ÌѧˢС¢Íƽø²ú½ÌÈںϡ¢×÷Óý¸ßËØÖÊÓ¦ÓÃÐÍÈ˲ŵȷ½ÃæµÄÑо¿¡¢Ë¢ÐÂÓëʵ¼ù¡£¡£¡£¡£
ÏÂÒ»²½£¬Ñ§Ð£½«½øÒ»²½ÔöÇ¿ÏîÄ¿½¨ÉèºÍÖÎÀí£¬Ç¿»¯ÏîĿЧ¹ûµÄʵ¼ùÄ¥Á·£¬ÄýÁ·ÏîÄ¿½¨ÉèЧ¹ûÌØÉ«£¬³ä·ÖÑéÕ¹ÏîÄ¿ÔÚÈ˲Å×÷ÓýÖеÄÒýÁì¡¢Ê÷Ä£ºÍ·øÉä×÷Ó㬠һֱÌáÉýѧУ½ÌÓý½ÌѧˮƽºÍÓ¦ÓÃÐÍÈ˲Å×÷ÓýÖÊÁ¿¡£¡£¡£¡£
£¨Í¼ÎÄ/½ÌÎñ´¦ ÔðÈαà¼/ÁõÓý¾²¡¢ÐíÊÀÁú£©
ÉÏÒ»Ìõ£º£ºÏ²±¨|btiÌåÓý3ÏîЧ¹ûÈÙ»ñ2024Äê¶È¹ã¶«Ê¡¸ßµÈ½ÌÓýѧ»áµÚÈý½ì¸ßµÈ½ÌÓýÑо¿ÓÅÒìЧ¹û½±
ÏÂÒ»Ìõ£º£ºÍƶ¯½ÌѧÁ¢Ò죬×÷ÓýÓ¦ÓÃÐÍÈ˲šª¡ªbtiÌåÓýÀֳɾÙÐеÚÎå½ìÎ÷ϯ½ÌѧÁ¢Òì´óÈü